품질인증절차
본문 바로가기
사이트 내 전체검색
검색어 필수
검색
로그인
회원가입
모바일 메뉴열기
상단메뉴
연합회 현황
연합회 현황
인사말
연혁
조직도 및 업무
임원현황
주요사업
찾아오시는 길
회원조합
단체표준
단체표준
개요
단체표준
표준 및 심사기준
인증업무규정
품질인증절차
단체표준 인증업체 현황
우수단체 표준확인서 교부현황
행정처분 및 생산중단보고업체현황
단체표준 자료실
제품정보
제품정보
콘크리트벽돌
콘크리트벽돌
콘크리트블록
보차도용콘크리트블록
콘크리트호안및옹벽블록
속빈콘크리트블록
소파블록
콘크리트경계블록
콘크리트측구블록
콘크리트두렁블록
안전유도블록
안전유도블록(시각장애인용점자블록)
조립식철근콘크리트저류블록
조립식철근콘크리트저류블록
배수로
철근콘크리트플룸및벤치플룸
철근콘크리트용배수로
배수로액세서리
콘크리트기초
콘크리트기초
맨홀박스
콘크리트맨홀블록(하수도용콘크리트맨홀블록)
기타제품
콘크리트방호블록
정보광장
정보광장
공지사항
새소식
자료실
회원광장
커뮤니티
커뮤니티
유휴설비 정보
Q&A 게시판
전체메뉴 확인하기
전체메뉴
연합회 현황
인사말
연혁
조직도 및 업무
임원현황
주요사업
찾아오시는 길
회원조합
단체표준
개요
단체표준
표준 및 심사기준
인증업무규정
품질인증절차
단체표준 인증업체 현황
우수단체 표준확인서 교부현황
행정처분 및 생산중단보고업체현황
단체표준 자료실
제품정보
콘크리트벽돌
콘크리트벽돌
콘크리트블록
보차도용콘크리트블록
콘크리트호안및옹벽블록
속빈콘크리트블록
소파블록
콘크리트경계블록
콘크리트측구블록
콘크리트두렁블록
안전유도블록
안전유도블록(시각장애인용점자블록)
조립식철근콘크리트저류블록
조립식철근콘크리트저류블록
배수로
철근콘크리트플룸및벤치플룸
철근콘크리트용배수로
배수로액세서리
콘크리트기초
콘크리트기초
맨홀박스
콘크리트맨홀블록(하수도용콘크리트맨홀블록)
기타제품
콘크리트방호블록
정보광장
공지사항
새소식
자료실
회원광장
커뮤니티
유휴설비 정보
Q&A 게시판
전체메뉴 닫기
한국콘크리트공업협동조합연합회
모바일 메뉴
로그인
회원가입
연합회 현황
인사말
연혁
조직도 및 업무
임원현황
주요사업
찾아오시는 길
회원조합
단체표준
개요
단체표준
표준 및 심사기준
인증업무규정
품질인증절차
단체표준 인증업체 현황
우수단체 표준확인서 교부현황
행정처분 및 생산중단보고업체현황
단체표준 자료실
제품정보
콘크리트벽돌
콘크리트벽돌
콘크리트블록
보차도용콘크리트블록
콘크리트호안및옹벽블록
속빈콘크리트블록
소파블록
콘크리트경계블록
콘크리트측구블록
콘크리트두렁블록
안전유도블록
안전유도블록(시각장애인용점자블록)
조립식철근콘크리트저류블록
조립식철근콘크리트저류블록
배수로
철근콘크리트플룸및벤치플룸
철근콘크리트용배수로
배수로액세서리
콘크리트기초
콘크리트기초
맨홀박스
콘크리트맨홀블록(하수도용콘크리트맨홀블록)
기타제품
콘크리트방호블록
정보광장
공지사항
새소식
자료실
회원광장
커뮤니티
유휴설비 정보
Q&A 게시판
고객센터
02-2241-7381~3
운영시간
평일 09:00 ~ 18:00
주말 및 공휴일 휴무
모바일메뉴 닫기
단체표준
처음으로
단체표준
연합회 현황
회원조합
단체표준
제품정보
정보광장
커뮤니티
품질인증절차
개요
단체표준
품질인증절차
단체표준 인증업체 현황
우수단체 표준확인서 교부현황
행정처분 및 생산중단보고업체현황
단체표준 자료실
화면확대
원래대로
화면축소
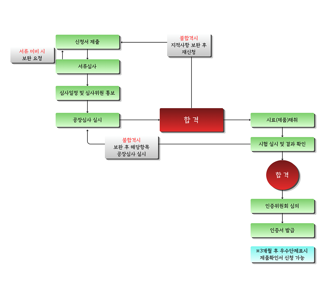
품질인증절차
QRcode
주소복사
프린터
공유
화면확대
원래대로
화면축소
QR코드 다운로드
네이버
밴드
페이스북
트위터
라인
텔레그램
개요
단체표준
품질인증절차
단체표준 인증업체 현황
우수단체 표준확인서 교부현황
행정처분 및 생산중단보고업체현황
단체표준 자료실
인증절차
단체표준인증관련신청은 단체표준인증종합지원시스템(
sps.kbiz.or.kr
)에서 신청하시기 바랍니다.
상단으로
중간으로
하단으로